TP.HCM lần đầu hướng dẫn bản vẽ thiết kế nhà cho dân
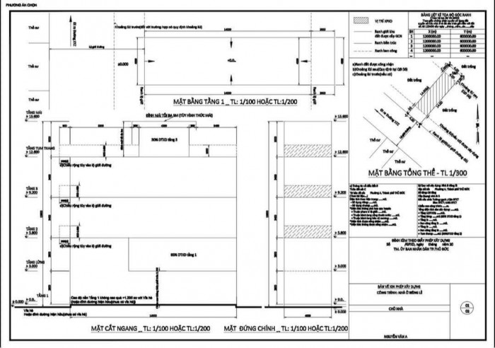
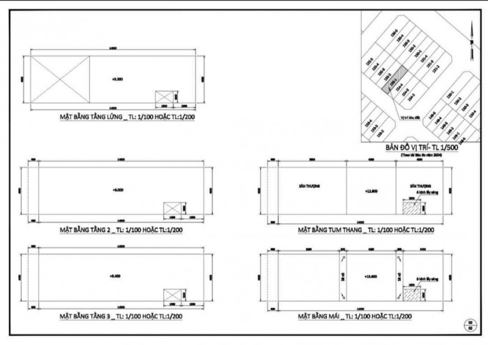
Mẫu thiết kế tham khảo được áp dụng cho nhà ở riêng lẻ của hộ gia đình, cá nhân có tổng diện tích sàn nhỏ hơn 250m2 hoặc dưới 3 tầng.
UBND TP Thủ Đức vừa công bố mẫu bản vẽ thiết kế hộ gia đình, cá nhân tham khảo khi tự lập thiết kế xây dựng đối với nhà ở riêng lẻ tại địa phương.
UBND TP Thủ Đức giao UBND 34 phường trên địa bàn công bố công khai mẫu thiết kế tại trụ sở, trang thông tin điện tử để người dân thực hiện khi có nhu cầu.
Mẫu thiết kế tham khảo được áp dụng cho nhà ở riêng lẻ của hộ gia đình, cá nhân có tổng diện tích sàn nhỏ hơn 250m2 hoặc dưới 3 tầng; phù hợp với quy hoạch; quy chế quản lý kiến trúc.
TP Thủ Đức cũng giao Phòng quản lý đô thị phối hợp với Văn phòng HĐND, UBND TP Thủ Đức tổ chức, công khai tại bộ phận một cửa tiếp nhận hồ sơ.
Quá trình triển khai, các đơn vị báo cáo vướng mắc, khó khăn nếu có về cho Phòng quản lý đô thị để kịp thời tham mưu UBND TP Thủ Đức tháo gỡ.

Mẫu thiết kế hộ gia đình, cá nhân tham khảo khi tự lập thiết kế xây dựng đối với nhà ở riêng lẻ trên địa bàn TP Thủ Đức. Ảnh: UBND TP Thủ Đức

Mẫu thiết kế tham khảo được áp dụng cho nhà ở riêng lẻ của hộ gia đình, cá nhân có tổng diện tích sàn nhỏ hơn 250m2 hoặc dưới 3 tầng. Ảnh: TP Thủ Đức