Nhận bản tin miễn phí
Thời sự Xây dựng Giao thông Kinh tế Pháp luật Chất lượng sống Văn hóa - Giải trí Thể thao Công nghệ Thế giới Đi ++ Video Multimedia
Báo Xây dựng - Tin tức trong ngày, tin mới nhất, tin nhanh 24h Showbiz

Con trai của siêu mẫu nội y Hề Mộng Dao không có tên trong cáo phó tỉ phú

Con trai của siêu mẫu nội y Hề Mộng Dao không có tên trong cáo phó tỉ phú

28/05/2020, 21:53

Hề Mộng Dao được đoán là sẽ giành được phần lớn gia sản của "vua sòng bài Macau" để lại. Tuy nhiên, con trai cô lại không có tên trong cáo phó.

img
Hề Mộng Dao hạ sinh quý tử cho nhà họ Hà vào tháng 10/2019

Sau khi "vua sòng bạc Macau" Hà Hồng Sân qua đời vào chiều 26/5, dư luận Trung Quốc đặc biệt quan tâm tới vị thế của Hề Mộng Dao - con dâu cố tỷ phú Hong Kong trong gia tộc họ Hà. Nhiều ý kiến cho rằng do hạ sinh được con trai, chân dài Victoria’s Secret rất có thể sẽ chiếm vị thế vượt trội hơn so với các chị dâu trong việc thừa kế gia sản.

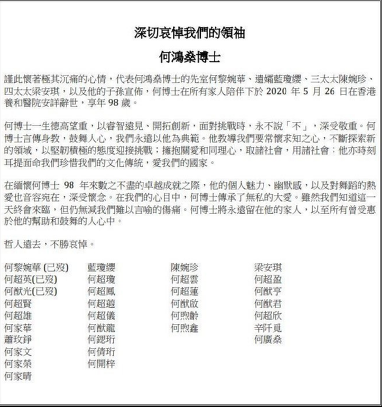
Trong khi đó, truyền thông Trung Quốc lại cho biết siêu mẫu nội y không hề có tên trong cáo phó đám tang cố tỷ phú Hà. Ngay sau khi ông qua đời, gia đình đã chuyển danh sách tên con cháu tới nơi cử hành tang lễ. Tuy nhiên, thân sinh cháu đích tôn đời thứ 5 của gia tộc lại không xuất hiện trong danh sách này.

img
Hình ảnh được cho là cáo phó đám tang của tỷ phú Hà Hồng Sân. Ảnh: Weibo.

Điều này càng dấy lên sự tò mò về di chúc của cố tỷ phú Hà khi việc phân chia vai vế trong gia đình sẽ là cơ sở chính để tiến hành phân chia tài sản.

Hề Mộng Dao kết hôn cùng Hà Du Quân - con trai út của "vua sòng bài Macau" vào tháng 7/2019. Cuối tháng 10/2019, siêu mẫu đã “mẹ tròn con vuông”, sinh hạ cháu đích tôn cho gia tộc họ Hà.

img
Hề Mộng Dao từng là siêu mẫu đình đám trong giới thời trang

Thời điểm này, Hà Hồng Sân được cho là chuẩn bị lập di chúc và Hà Du Quân lại càng được chú ý hơn hẳn các anh chị em khác nhờ đứa con mới chào đời. Thậm chí, ông trùm sòng bài ưu ái quý tử của Hà Du Quân đến mức đặt tên cháu nội là Hà Quảng Sân, có chữ “Sân” lấy từ tên của mình với mong muốn cậu bé sẽ tiếp tục làm rạng danh gia tộc.

Mặc dù chân dài 8x không tiết lộ con số mà mình nhận được nhờ làm dâu hào môn. Tuy nhiên, dựa vào khối tài sản Hà Hồng Sân sở hữu riêng cộng với quỹ ủy thác của gia đình, Hề Mộng Dao cùng con trai có thể nhận được ít nhất 10 tỷ nhân dân tệ (gần 1,4 tỷ USD).

Với tổng tài sản cực lớn lên tới 500 tỷ nhân dân tệ (1,5 triệu tỷ đồng), tài sản cá nhân đạt 70 tỷ nhân dân tệ (hơn 210.000 tỷ đồng), Hà Hồng Sân là người giàu nhất Macau và là một trong những tỷ phú giàu nhất của châu Á.

Bạn cần đăng nhập để thực hiện chức năng này!

Bạn không thể gửi bình luận liên tục. Xin hãy đợi
60 giây nữa.